Zum Hauptinhalt springen Zur Suche springen Zur Hauptnavigation springen

Bis zu 10 Jahre Produktgarantie

Aufmaß- und Montageservice für Duschen

10 Jahre Nachkaufgarantie

Hersteller mit eigener Produktion

Produktinformationen "MK 800 Drehtür mit Festteil für Seitenwand, Anschlag rechts"

  • Drehtür mit Festteil links für MK800-Seitenwand Typ 5413 oder Badewannenseitenwand Typ 5414 (neben der Wanne) oder Typ 5461 (auf der Wanne)
  • 6 mm Sicherheitsglas
  • Innen flächenbündige Scharniere mit Hebe-Senkmechanismus
  • Anschlag rechts (auch erhältlich mit Anschlag links: Typ 5411)
  • Ideal für bodengleichen Einbau

Technische Informationen:
Schrägen an der Griffseite der Tür und am Festteil möglich. Ausschnitte nur am Festteil möglich. 
Glasart "Bella C" (005) bis max. Höhe 2100 mm möglich.
Wasserleiste immer in Alu chromeffekt.

Eigenschaft Werte
Abtrennungsart: Tür für Seitenwand
Farbe: Alu chromeffekt, Schwarz matt
Glas: Bella C, DualPlus Klarglas, Intima, Klarglas hell, Mastercarre, Satiniert, Spiegelglas, Spiegelglas/Klarglas, Terrazzo, grau getönt
Glasstärke: 6 mm
Maß: 800 mm, 900 mm, 1000 mm, 1200 mm, Sondermaß
Serienname: MK 800
Türsystem: Drehtür

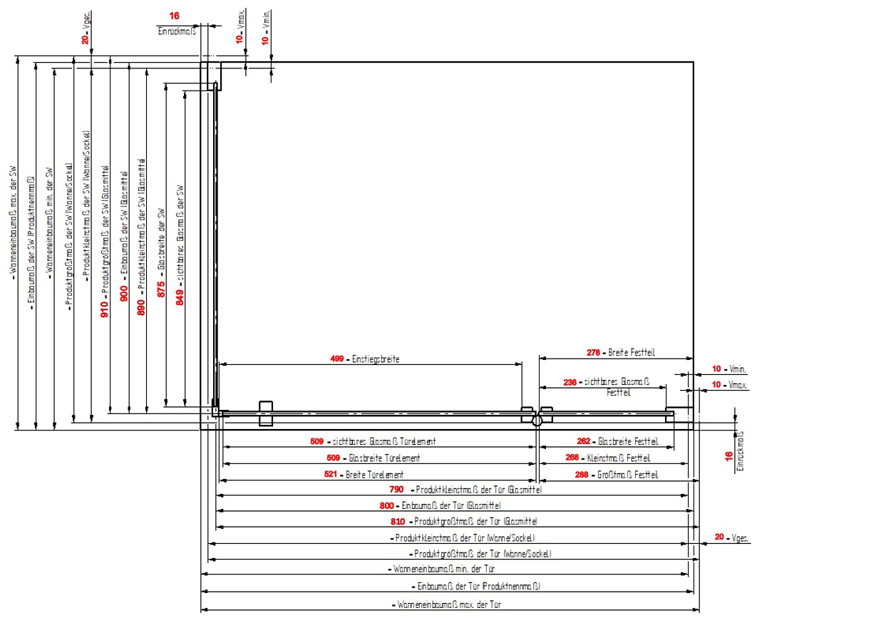
Maße

Angaben in Milimeter (mm)
Höhe
2000
Einstiegsbreite
470
Produktmaß von
769
Produktmaß bis
789
Fliesenmaß von
757
Fliesenmaß bis
777
Wanneneinbaumaß Rechts
785-805
Maß /Ausführung Rechts
800
Festteilbreite
278
Auflageflächen der Wandanschlussprofile links
28
Auflageflächen der Wandanschlussprofile rechts
28

Angaben in Milimeter (mm)
Höhe
2000
Einstiegsbreite
470
Produktmaß von
769
Produktmaß bis
789
Fliesenmaß von
757
Fliesenmaß bis
777
Wanneneinbaumaß Rechts
785-805
Maß /Ausführung Rechts
800
Festteilbreite
278
Auflageflächen der Wandanschlussprofile links
28
Auflageflächen der Wandanschlussprofile rechts
28
Produktgalerie überspringen

Zubehör

Seitenwand für Drehtür mit Festteil
MK 800 Seitenwand für Drehtür mit Festteil (Anschlag frei wählbar)
Typ: 5413 Serie: MK 800
  • 6 mm Sicherheitsglas
  • Anschlag fei wählbar
  • Ideal für bodengleichen Einbau
Badewannenseitenwand für Drehtür mit Festteil, Montage neben der Wanne
MK 800 Badewannenseitenwand für Drehtür mit Festteil, Montage NEBEN der Wanne
Typ: 5414 Serie: MK 800
  • 6 mm Sicherheitsglas
  • sitzt neben der Badewanne 
  • Anschlag frei wählbar
Badewannenseitenwand für Drehtür mit Festteil, Montage AUF der Wanne
MK 800 Badewannenseitenwand für Drehtür mit Festteil, Montage AUF der Wanne
Typ: 5461 Serie: MK 800
  • 6 mm Sicherheitsglas 
  • sitzt auf der Badewanne 
  • Anschlag frei wählbar
Produktgalerie überspringen

Ähnliche Artikel

Seitenwand für Drehtür mit Festteil
MK 800 Drehtür mit Festteil für Seitenwand, Anschlag links
Typ: 5411 Serie: MK 800
  • 6 mm Sicherheitsglas
  • Scharniere mit Hebe-Senkmechanismus 
  • Anschlag links
  • Ideal für bodengleichen Einbau