Zum Hauptinhalt springen Zur Suche springen Zur Hauptnavigation springen

Bis zu 10 Jahre Produktgarantie

Aufmaß- und Montageservice für Duschen

10 Jahre Nachkaufgarantie

Hersteller mit eigener Produktion

Produktinformationen "Drehfalttür, rund, für Nische und Badewannenseitenwand auf Wanne, Anschlag links"

  • NEU! Die Serie MK 520 lässt Sie zwischen eckförmig moderner oder klassich runder Profilgeometrie wählen
  • 6 mm Sicherheitsglas
  • runde Profile und Griffe
  • Tür öffnet nach innen und außen
  • innen flächenbündige Scharniere ermöglichen eine komfortable Reinigung
  • besonders filigranes Design für maximale Transparenz
  • Drehprofile mit Hebe-Senkmechanismus sorgen für komfortables Öffnen und Schließen der Türen
  • Drehfalttür für Nische oder zur Kombination mit Badewannenseitenwand auf der Wanne (Typ 6119 rechts)
  • Anschlag links (auch erhältlich mit Anschlag rechts: Typ 6059)
  • Sie wünschen eckige Profile und Griffe? Schauen Sie bei Typ 6006 vorbei!

 

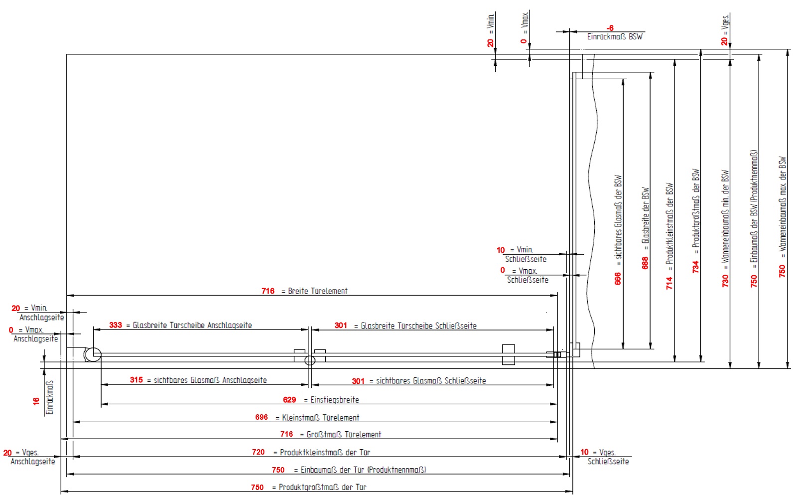
Technische Informationen:
Auch für die Montage mit Badewannenseitenwand auf der Wanne (Typ 6119) geeignet.
Schrägen an der Griffseite möglich.
Einstiegsbreiten gelten bei komplett nach außen geöffneter Tür.
Griff, Stabilisator und Kunststoffteile bei Alu Silbermatt in Alu chromeffekt, ansonsten in Produktfarbe.
Glasart "Bella C" (005) nur bis zu einer Höhe von 2100 mm möglich. 

 

Maß  Maß-Typ   Falttiefe   Produktmaß   Wanneneinbaumaß   Einstiegsbreite  Höhe
800 003 378 770 - 800 770 - 800 679 2000
900 004 428 870 - 900 870 - 900 779 2000
1000 005 478 970 - 1000 970 - 1000 879 2000
Sondermaß  099   550 - 1200 550 - 1500     max. 2200 

Maßangaben in mm.


Farben, Gläser & Größen

Eigenschaft Werte
Abtrennungsart: Nische, Tür für Seitenwand
Farbe: Alu Silber matt, Alu chromeffekt, Schwarz matt
Glas: Bella C, Bronce getönt, DualPlus Klarglas, Intima, Klarglas hell, Mastercarre, Satiniert, Spiegelglas, Terrazzo, grau getönt
Glasstärke: 6 mm
Maß: 800 mm, 900 mm, 1000 mm, Sondermaß
Serienname: MK 520
Türsystem: Drehfalttür
Produktgalerie überspringen

Zubehör

Badewannenseitenwand, rund, auf der Wanne rechts für Drehtür / +Festteil, Drehfalttür / +Festteil
MK 520 rund Badewannenseitenwand, rund, auf der Wanne rechts für Drehtür / +Festteil, Drehfalttür /
Typ: 6119 Serie: MK 520 rund
  • 6 mm Sicherheitsglas 
  • besonders filigranes Design
  • wird auf der Badewanne montiert
  • Anschlag rechts